法规标准频道
政策法规  行业标准  
当前位置:首页政策法规国家政策 → 文章内容

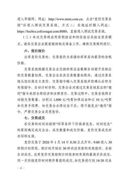
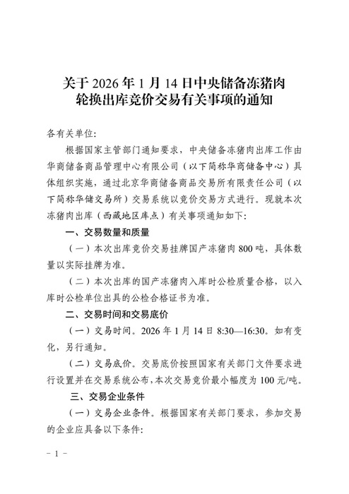
华商储备中心 :关于2026年1月14日中央储备冻猪肉轮换出库竞价交易有关事项的通知


肉类食品网 http://www.meat360.cn 2026/1/8 15:47:12 关注:678 评论: 我要投稿

  声明:本网刊登的文章以信息传播为目的,仅代表作者个人观点,文章内容仅供参考,并不构成投资建议,据此操作,风险自担。如果转载文章涉嫌侵犯您的合法权益,或者转载出处出现错误,请及时联系进行删除,电话:13520072067。本网原创文章,转载请注明出处及作者。感谢您的支持和理解!
文章来源:华商储备中心     文章编辑:一米优讯     
进入社区】【进入专栏】【推荐朋友】【收藏此页】【打印此文】【关闭窗口
 相关信息
印度关于修订猪肉及猪肉产品进口兽医卫生证书的通报(G/SPS/N/IND/3482026/3/6 18:34:01
河南省周口监狱猪肉、牛肉、羊肉、调味料、干菜采购项目包2(二次)-公开招标公告2026/3/6 17:34:55
3月6日,猪肉概念板块上涨3.85%2026/3/6 15:37:36
2026年3月6日全国猪肉市场行情综述2026/3/6 15:26:20
3月5日 ,猪肉概念板块下跌1.14%2026/3/5 15:46:45
2026年3月5日全国猪肉市场行情综述2026/3/5 15:24:52
 发表评论   (当前没有登录 [点击登录])
  
信息发布注意事项:
  为维护网上公共秩序和社会稳定,请您自觉遵守以下条款:
  一、不得利用本站危害国家安全、泄露国家秘密,不得侵犯国家社会集体的和公民的合法权益,不得利用本站制作、复制和传播下列信息:[查看详细]
  二、互相尊重,对自己的言论和行为负责。
  三、本网站不允许发布以下信息,网站编辑有权直接删除:[查看详细]
  四、本网站有权删除或锁定违反以上条款的会员账号以及该账号发布的所有信息。对情节恶劣的,本网将向相关机构举报及追究其法律责任!
  五、对于违反上述条款的,本网将对该会员账号永久封禁。由此给该会员带来的损失由其全部承担!

咨询热线:13520072067  电子邮箱:cvonet@126.com  客服QQ:1048637528 肉类食品网客服QQ 肉类食品网

肉类食品网主办
版权所有 肉类食品网 Copyright©2000-2025 cvonet.com All Rights Reserved 京ICP备16015680号
公司名称:一米优讯(北京)科技有限公司
地址:北京市通州区鑫隅三街11号院11号楼2层101-262 电话:010-65283357 13520072067